Plastic is Forever

Fomu (with case): an FPGA in your USB port. Crowdfunding now! One week to go. t.xobs.io/fomu

Plastic is Forever

Making Tomu's Injection-Molded Case

Sean Cross - https://xobs.io/ - @xobs

Tomu

I'm Tomu!

Case

I'm Tomu Case!

Tomu + Case

I'm in my case!

Tomu + Fomu + Case

Tomu and Fomu in case

About Me

About Me

About Me

About Me

About Me

Outline

  1. Manufacturing the Case
  2. Designing the Case
  3. Understanding Plastics

Factory Tour!

It's hard to know when something is easy and when it's hard
XKCD 1425

Front Door

Bags of Plastic Pellets

Pellets of Plastic

Into the Machine

Into the Machine

Rows of injection molding machines © bunnie@bunniestudios.com

Into the Machine

Rows of injection molding machines © bunnie@bunniestudios.com

Pulling a Shot

Factory Mold Bases

Tomu on its Mold

Both Mold Halves

Bottom Half

Ejectors

Ejectors

Ejectors from another mold, clearly visible © bunnie@bunniestudios.com

Cases on Runners

Factory Edits

Tool Model

Designing the Case

3D Printing

3D case prototypes

Reference

USB recepticle schematics

Reference

USB plug schematics

Hardware

Ruler and Caliper

Software: FreeCAD

FreeCAD Example

FreeCAD can create STEP files

FreeCAD can read KiCad PCBs

KiCad PCB inside FreeCAD

1) Open the PCB

First, open the PCB in FreeCAD

1) Open the PCB

Click 'Create Sketch'

2) Create a sketch

Creating constraints on the first sketch

2) Create a sketch

Creating constraints on the first sketch

2) Create a sketch

Creating constraints on the first sketch

2) Create a sketch

Creating constraints on the first sketch

2) Create a sketch

Sketch done, starting pad

3) Pad the sketch

Done with the pad

3) Pad the sketch

Done with the pad

3) Pad the sketch

Pad at an angle

4) Repeat as necessary

Create sketch for pocket

4) Repeat as necessary

Complete sketch for pocket

4) Repeat as necessary

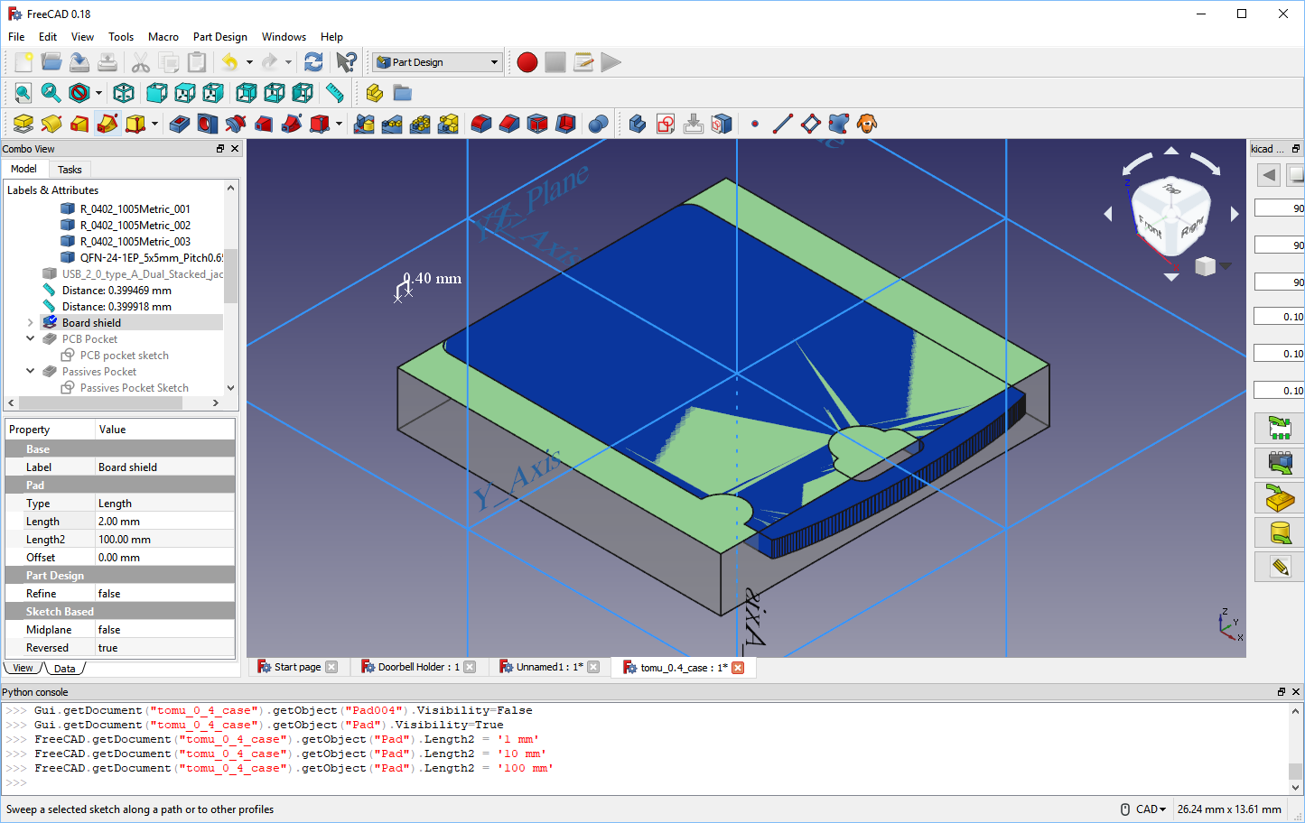
Create a pocket

4) Repeat as necessary

Create a pocket

4) Repeat as necessary

Create a pocket

4) Repeat as necessary

Pocket with no PCB

4) Repeat as necessary

Click on face for sketch

4) Repeat as necessary

Pocket with no PCB

4) Repeat as necessary

Pocket with no PCB

4) Repeat as necessary

Pocket with no PCB

4) Repeat as necessary

Pocket with no PCB

4) Repeat as necessary

Pocket with no PCB

4) Repeat as necessary

Pocket with no PCB

4) Repeat as necessary

Pocket with no PCB

4) Repeat as necessary

Pocket with no PCB

4) Repeat as necessary

Pocket with no PCB

4) Repeat as necessary

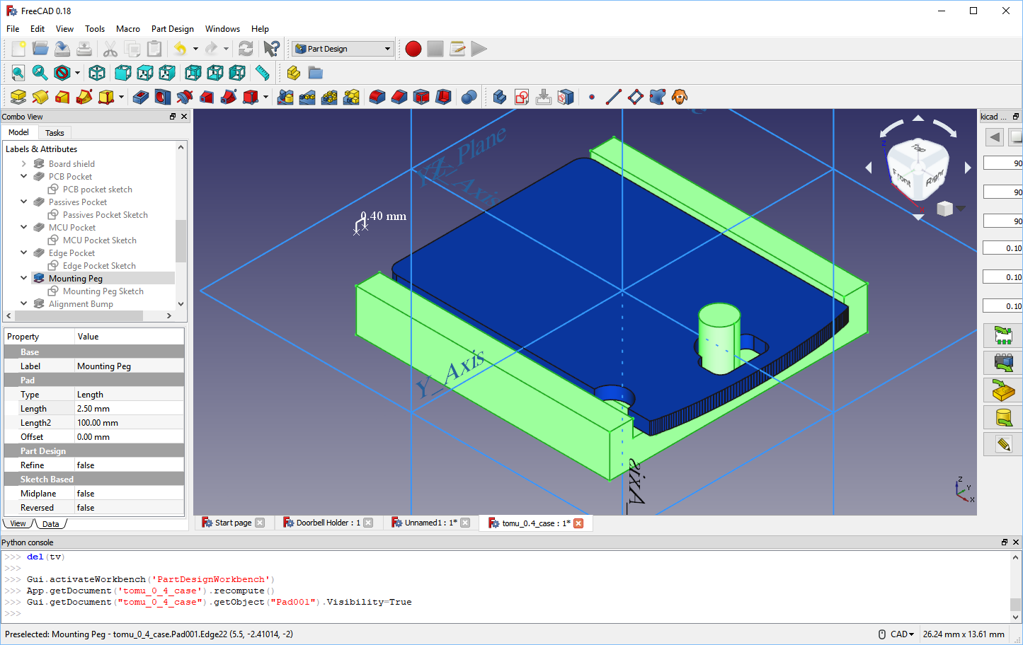
Creating a pad for the alignment bump

4) Repeat as necessary

Creating the sketch for the guiding slots

4) Repeat as necessary

Finished case without PCB

4) Repeat as necessary

Finished case with PCB

5) Check with reference parts

Test with models

Here's what we submitted

STEP model we sent to factory

And here's what they made

3D Printed Prototype

Cutting Steel - EDM

An EDM machine cutting steel © bunnie@bunniestudios.com

T0 Shot

Outside of the Novena case © bunnie@bunniestudios.com

T0 Shot - Annotated

Outside of the Novena case © bunnie@bunniestudios.com

Finishing

Moldtech Sample board © Moldtech JP

Manufactured!

Bag of Tomu cases

Real World Fun

And the problems you'll face

Clothes peg

A clothes peg (side view)

Clothes peg

A clothes peg (side view)

Clothes peg

A clothes peg (inside view)

Clothes peg

A clothes peg (inside view)

Clothes peg

A clothes peg (inside view)

Clothes peg

A clothes peg (inside view)

Aircon Remote (Front)

Front of the aircon remote

Aircon Remote (Back)

Back of the aircon remote

Aircon Remote (Back)

Back of the aircon remote

Aircon Remote (Back)

Back of the aircon remote

Aircon Remote (Back)

Back of the aircon remote

Aircon Remote (Front Cover)

Cover from aircon remote front

Aircon Remote (Front Cover)

Cover from aircon remote front

Aircon Remote (Front Cover)

Cover from aircon remote front

Aircon Remote (Front Cover)

Cover from aircon remote front

Aircon Remote (Front Cover)

Cover from aircon remote front

Wine bottle opener

Wine bottle bottle opener

Wine bottle opener

Some flashing on the wine bottle, plus overmolding

Summary

  1. Understand production process
  2. Design with open source tools
  3. Take baby steps
  4. Design artifacts are everywhere

Thank You

Questions?

Fomu: t.xobs.io/fomu
Case: t.xobs.io/tomu-case
Tool: t.xobs.io/tomu-tool
Talk: p.xobs.io/lca2019